2025-06-05 IDOPRESS

由刘涛代言的“爷爷的农场”获得“大奖”,但其含金量却被指有限。
近日,“爷爷的农场”发文称,作为辅食喂养赛道的中坚力量,“爷爷的农场”凭借着在食品领域的精耕,在5月再次收获CIC灼识咨询颁发的三大权威市场地位确认证书,分别是:“婴幼儿猪肝粉全国销量第一(以2024年销售额计)”“有机宝宝米全国销量第一(以2024年销售额计)”“宝宝肉松全国销量第一(以2024年销售额计)”,品牌影响力得到进一步提升。
然而,有知情人士表示,企业要想获得认证,必须缴纳一笔数额不低的“调研、咨询费用”。“实际上,被认证企业的‘头衔’或许不假。但换个角度看,企业只要愿意缴费,总能在某个细分赛道上获得第一、领先的认证,其含金量有限。”
同时,鳌头财经不完全统计,“爷爷的农场”至少有8批次产品被查出不合格。因产品质量问题,公司还被不少消费者投诉。
艾斯普瑞为中国区总经销商
“爷爷的农场”(Grandpa's Farm)官方网站显示,该品牌所属公司为艾斯普瑞企业有限公司(中国香港),主营品类包含婴幼儿辅食、零食、食用油及调味品等。
工商信息显示,艾斯普瑞企业有限公司成立于2023年8月,位于中国香港。不过,该公司的联系地址位于北京旧宫附近的住总万科广场。
西北农林科技大学发布的一则“艾斯普瑞(广州)食品有限公司销售管培生招聘”公告中,艾斯普瑞(广州)食品有限公司自称成立于2014年,是香港健特唯集团旗下企业,总部位于广州太古汇。公司以“有家的地方,就有‘爷爷的农场’”为愿景,致力于为全球家庭提供“真材料、少添加、有营养”的高品质食品。

艾斯普瑞(广州)食品有限公司介绍,公司自有品牌“爷爷的农场”精选全球优质食材,严格把控工艺与品质,并获明星刘涛代言。产品涵盖辅食油、果泥、米粉、米饼、虾片、酱油等儿童食品,畅销各大电商平台、商超及母婴渠道,销量稳居行业前三,成为深受千万家庭信赖的国民品牌。
前程无忧、BOSS直聘等多个招聘网站显示,艾斯普瑞(广州)食品有限公司正在招聘销售等人员。
可见,“爷爷的农场”实际由艾斯普瑞(广州)食品有限公司在中国内地运营。
资料显示,艾斯普瑞(广州)食品有限公司是一家以进口婴幼儿食品为主营业务的公司,以“将世界上最好的食品引入中国”为使命,立志“成为最了解中国市场的品牌运营商”。2018年艾斯普瑞成功签约荷兰母婴品牌“爷爷的农场”,成为中国区总经销商。
“爷爷的农场”自2018年8月18日正式进入中国以来,在短短不到一年时间,线上开通了grandpasfarm天猫旗舰店,入驻了京东、小红书、考拉、环球捕手、妈妈赚、孩子王等渠道。线下入驻全国孩子王系统、Ole、盒马、华润系统、银泰、苏宁红孩子等系统和高端商超。
产品不合格被召回遭海关拒绝入境
“爷爷的农场”官网上,公司自称以“真材料、少添加、有营养”为产品开发理念,坚持配方自研,严控产品工艺和质量,精选全球各地独具优势的优质原材料,致力于为家庭和孩子们提供天然、健康、营养的优质食品。
然而,自称“严控产品工艺和质量”的“爷爷的农场”,却多次被查出产品不合格。
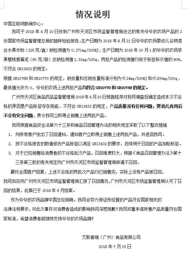
据环球网报道,2019年7月,广东省市场监督管理局网站显示,因进口的“爷爷的农场”牌婴幼儿米粉和果汁泥抽检结果不合格,广州市天河区市场监督管理局对广东省艾斯普瑞(广州)食品有限公司(中国经销商)进行立案调查。
通告显示,艾斯普瑞进口的婴幼儿多种谷物混合水果米粉(原产国:葡萄牙)钠项目不合格;苹果樱桃香蕉泥(原产国:法国)总钠项目不合格。经查,艾斯普瑞共购进上述水果米粉22596盒,已销售22590盒,未销售6盒已被依法封存;共购进上述“苹果樱桃香蕉泥”21126袋,已销售21112袋,未销售14袋已被依法封存。
广州市天河区市场监督管理局已向艾斯普瑞送达了不合格报告并进行了现场检查,艾斯普瑞主动暂停购进不合格食品,并向其所有客户发出了召回通知,召回数量达4.3万盒。
针对此事件,艾斯普瑞相关工作人员表示,造成本次不合格的原因是产品标签存在瑕疵,对钠和总钠含量的标识有误,产品质量没有任何问题,婴幼儿食用后不会有安全问题。

据中国网报道,2020年7月,广东省市场监督管理局发布了关于不合格食品核查处置情况的通告,其中,艾斯普瑞(广州)食品有限公司经销的婴幼儿多种谷物米粉和婴幼儿多种谷物混合水果米粉不合格,被罚没29万元。
公告显示,国家市场监督管理总局委托北京市食品安全监控和风险评估中心抽检的北京爱宝坊孕婴童用品经营部销售的、标称艾斯普瑞(广州)食品有限公司经销的婴幼儿多种谷物米粉(原产国:葡萄牙,规格型号:225克/盒,生产日期:2018年11月13日)泛酸、碘检出值低于产品包装标签标示值的80%;婴幼儿多种谷物混合水果米粉(原产国:葡萄牙,规格型号:225克/盒,生产日期:2020年10月11日)碘检出值低于产品包装标签标示值的80%。
2021年4月,海关总署发布了2021年3月全国未准入境食品化妆品信息。2021年3月,全国海关在口岸监管环节检出安全卫生项目不合格并未准入境的食品172批次。
其中,艾斯普瑞(广州)食品有限公司进口自比利时的Belourthe S.A.生产的1批次2217.6千克婴幼儿大米粉,因钙含量不符合国家标准要求被海关拒绝入境。
鳌头财经不完全统计发现,“爷爷的农场”至少有8批次产品被查出不合格。
消费者投诉产品质量问题
近三年来,鳌头财经未发现“爷爷的农场”因产品不合格被查,但消费者最有发言权。5月18日,一位消费者投诉称,“我于2025年5月16日在京东平台'爷爷的农场京东自营旗舰店'购买的婴儿面条,18日打开后发现面条发霉有霉点。”

从该消费者的留言来看,“爷爷的农场”要求其将发霉的产品邮寄回公司进行检验。
然而,该消费者表示:“邮寄也是要邮寄到第三方,万一不承认发霉怎么办。”
从5月20日消费者最后一条回复“平台客服不能给我妥当的处理”来看,这起投诉事件并未获得双方都满意的结果。
还有一位消费者投诉称:“我于2025年4月4日购买到一款高蛋白水牛奶,但是收到货后才发现该款牛奶蛋白质含量有点低,便上网查询有关资料,发现该款产品不符合国家高蛋白标准规定,根本不是所谓的高蛋白含量牛奶,商家这种虚假宣传,误导消费者的行为已经损害到了消费者的合法权益,希望能得到妥善解决!”
不过,这位消费者的投诉内容较为模糊,鳌头财经不能判断其内容的真实性。
据长沙政法频道报道显示,多位家长反映,孩子在食用“爷爷的农场”有机婴幼儿强化铁米粉后出现了湿疹等症状,有的还出现了腹胀、腹泻、皮肤荨麻疹等典型的过敏症状,部分婴儿甚至出现了呼吸道过敏反应,如咳嗽和喘息。
对此,有消费者联系客服后发现,“爷爷的农场”存在生产线混用的情况,部分产品共线生产。另有消费者指出,别人家(米粉)都标注致敏物,就他家不写,客服一问三不知,说让自己吃,试试过不过敏。
据消费日报网消息,客服人员在接受采访时表示,该品牌不存在不同产品生产线混用的情况。另外,当询问上述产品包装上为何没有致敏物说明时,该客服人员表示,婴儿因为特殊体质造成的过敏不可避免,“这个问题医生都没法解决,产品的所有成分都会写在包装上,希望消费者能仔细查看。”针对部分产品出现异物的情况,上述客服补充到,国内外产品都是由机器人进行生产,不存在生虫等安全问题,问题可能发生在消费者的保存、贮藏环节。

花钱买认证被指含金量有限
需要关注的是,“爷爷的农场”或存在花钱买认证的可能。
近日,“爷爷的农场”发文称,作为辅食喂养赛道的中坚力量,“爷爷的农场”凭借着在食品领域的精耕,在5月再次收获CIC灼识咨询颁发的三大权威市场地位确认证书,分别是:“婴幼儿猪肝粉全国销量第一(以2024年销售额计)”“有机宝宝米全国销量第一(以2024年销售额计)”“宝宝肉松全国销量第一(以2024年销售额计)”,品牌影响力得到进一步提升。

作为行业内具有广泛影响力的权威咨询机构,CIC灼识凭借丰富的行业洞察、可靠的数据支撑以及全面的行业调研,专注于挖掘那些在行业销量领先且具有深远影响力的杰出代表,在商业领域的权威性和公信力得到了业界的高度认可。

然而,有知情人士表示,CIC灼识咨询是一家民营企业,具备颁发认证的资格,但企业要想获得认证,必须缴纳一笔数额不低的“调研、咨询费用”。“实际上,被认证企业的‘头衔’或许不假。但换个角度看,企业只要愿意缴费,总能在某个细分赛道上获得第一、领先的认证,其含金量有限。”
鳌头财经发现,找CIC灼识咨询“买”认证的企业还不少,认证的“头衔”也颇有意思。
例如,书亦烧仙草获得由知名权威咨询机构CIC灼识授予的“烧仙草饮品销量第一(按2024年烧仙草饮品出杯量计)。
近日,奥伦纳素冰白面膜获得由知名权威咨询机构CIC灼识授予的“高端院线级调配式软膜开创者”和“院线级软膜全网销售额第一(以2021-2024年连续4年销售额计)”市场地位确认证书。
(责任编辑:zx0600)